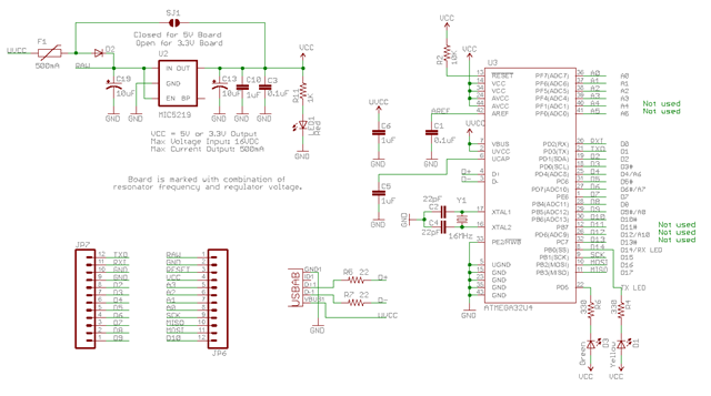
The smallest Arduino compatible board.
Pick up your orders anytime, hassle-free!
Orders placed by 2:00 PM are shipped the same day. Delivered within 24h!
Reliable products, worry-free!
Unused items? No questions asked!
Uses the ATmega32U4 microcontroller which has an on-board USB interface.
- micro-usb port
- 4 ADC pins - 10 bit
- 12 digital pins (5 are PWM capable)
- hardware serial port (RX, TX pins)
Has an on-board voltage regulator so you can power it from up to 12V on the RAW pin.
It's compatible with Arduino Leonardo (select that board from the Arduino IDE).


Specific References
Your review appreciation cannot be sent
Report comment
Report sent
Your report cannot be sent
Write your review
Review sent
Your review cannot be sent
Reference: XKCQZY_USB_RELAY1
Reference: BFOOGZ_HAKKO_936_BOARD
Reference: NMMXJA_module-vibration
check_circle
check_circle