Toate produsele din topul vanzarilor
  • PCB Design

Kit lumina stroboscopica albastru/rosu DIY
  • Kit lumina stroboscopica albastru/rosu DIY
  • Kit lumina stroboscopica albastru/rosu DIY

Kit lumina stroboscopica albastru/rosu DIY

NFAFCN_STROBE_DIY
14,97 lei
Include TVA
Cantitate
13 Produse

  Livram și în lockere

Ridică-ți comenzile când vrei tu!

  Livrare rapidă: o zi lucrătoare!

Comandă până la ora 14:00 și expediem astăzi coletul

  Garantie 2 ani

Produse sigure, fără griji!

  Retur simplu în 14 zile

Produse nefolosite? Retur fără întrebări!

Descriere

Descrierea produsului:

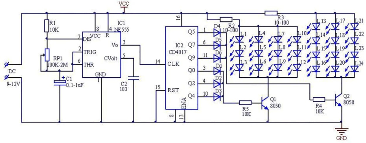
Kit DIY cu ajutorul caruia se poate realiza un circuit care genereaza lumina stroboscopica. Jocul de lumini este asemanator cu cel generat de girofarul masinilor de politie.

Specificatii tehnice:

Tensiune de alimentare: 9V DC
Dificultate: incepator

Schema electronica:

strobekitdiy.jpg

Pentru asamblarea acestui kit sunt necesare cunostinte de electronica de baza!

Kitul va fi livrat neasamblat si necositorit. Nu oferim servicii de asamblare/cositorire pentru el.

Pentru asamblarea acestui kit aveti nevoie de mai multe unelte si accesorii (letcon/ciocan de lipit, ,cositor/fludor, colofoniu/flux, tresa absorbanta, etc) care nu sunt incluse in kit.

Cositorirea se realizeaza in pozitia marcata pe pcb respectand valoarea si polaritatea indicata pe acesta. Recomandam cositorirea componentelor cu inaltime mica inaintea celor cu inaltime mai mare.

Kiturile sunt garantate pe componente, acestea trebuie măsurate și testate individual înainte de momentul asamblării.
Deoarece asamblarea se face de către personal neautorizat, în condiții necunoscute sau în stadii necunoscute de finalizare, nu ne putem asuma nicio răspundere legală legată de funcționarea dispozitivelor asamblate de către orice terță parte.

Continutul coletului:

Componenta

Parametru

Cantitate

Rezistenta

10K ohm

3

Rezistenta

10-100 ohm

2

LED albastru

5mm

12

LED rosu

5mm

12

Dioda 1N4148

 

6

NE555

DIP-8

1

CD4017

DIP-16

1

S8050

TO-92

2

Potentiometru

200K-1M

1

Condensator electrolitic

0.1uf-1uf

1

Condensator ceramic

0.01uf 103

1

PCB

 

1

Detalii
NFAFCN_STROBE_DIY
13 Produse

Coduri specifice

cod EAN13
6427854018649
Comentarii (0)
Nota
Nu sunt opinii ale clientilor in acest moment.
16 alte produse in aceeasi categorie: