Ridică-ți comenzile când vrei tu!
Comandă până la ora 14:00 și expediem astăzi coletul
Produse sigure, fără griji!
Produse nefolosite? Retur fără întrebări!
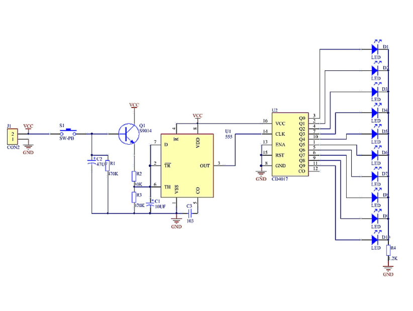
Kit Roata norocului cu 10 pozitii DIY.
Acet kit simuleaza o roata a norocului, avand 10 pozitii reprezentate prin cate un LED fiecare. La o simpla apasare de buton, incepe un joc de lumini pe cele 10 LED-uri, iar dupa un timp scurt, jocul se opreste aleator pe unul din LED-uri, reprezentand pozitia rotii.
Tensiune de alimentare: 3V - 5V DC

Pentru asamblarea acestui kit sunt necesare cunostinte de electronica de baza!
Kitul va fi livrat neasamblat si necositorit. Nu oferim servicii de asamblare/cositorire pentru el.
Pentru asamblarea acestui kit aveti nevoie de mai multe unelte si accesorii (letcon/ciocan de lipit, ,cositor/fludor, colofoniu/flux, tresa absorbanta, etc) care nu sunt incluse in kit.
Cositorirea se realizeaza in pozitia marcata pe pcb respectand valoarea si polaritatea indicata pe acesta. Recomandam cositorirea componentelor cu inaltime mica inaintea celor cu inaltime mai mare.
Kiturile sunt garantate pe componente, acestea trebuie măsurate și testate individual înainte de momentul asamblării.
Deoarece asamblarea se face de către personal neautorizat, în condiții necunoscute sau în stadii necunoscute de finalizare, nu ne putem asuma nicio răspundere legală legată de funcționarea dispozitivelor asamblate de către orice terță parte.
1x buc. kit suita rotativa norocoasa DIY
Coduri specifice
Aprecierea ta pentru recenzie nu a putut fi trimisa
Reclama un comentariu
Raport trimis
Reclamatia tau nu a putut fi trimisa
Scrie-ti recenzia
Recenzia a fost trimisa
Recenzia ta nu a putut fi trimisa
Cod: CSPDGR_MP001636
Producător: Raspberry Pi
check_circle
check_circle