Ridică-ți comenzile când vrei tu!
Comandă până la ora 14:00 și expediem astăzi coletul
Produse sigure, fără griji!
Produse nefolosite? Retur fără întrebări!
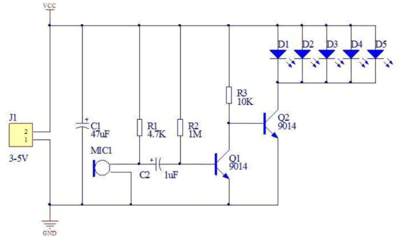
Kit DIY modul senzor sunet cu LED-uri, activabil prin voce, este compus dintr-un circuit de alimentare, un circuit de amplificare a microfonului și un circuit de indicare a iluminarii LED. Sursa de alimentare este introdusă in mufa J1, iar filtrul C1 este utilizat pentru circuit. MIC1 convertește semnalul sonor într-un semnal electric, care este cuplat la Q1 prin C2, iar semnalul amplificat este trimis la baza lui Q2. LED-ul este iluminat de Q2. Cu cât sunetul este mai puternic, cu atât luminozitatea LED-ului este mai mare.



Tensiune de alimentare: 3V - 5.5V DC
Pentru asamblarea acestui kit sunt necesare cunostinte de electronica de baza!
Kitul va fi livrat neasamblat si necositorit. Nu oferim servicii de asamblare/cositorire pentru el.
Pentru asamblarea acestui kit aveti nevoie de mai multe unelte si accesorii (letcon/ciocan de lipit, ,cositor/fludor, colofoniu/flux, tresa absorbanta, etc) care nu sunt incluse in kit.
Cositorirea se realizeaza in pozitia marcata pe pcb respectand valoarea si polaritatea indicata pe acesta. Recomandam cositorirea componentelor cu inaltime mica inaintea celor cu inaltime mai mare.
Kiturile sunt garantate pe componente, acestea trebuie măsurate și testate individual înainte de momentul asamblării.
Deoarece asamblarea se face de către personal neautorizat, în condiții necunoscute sau în stadii necunoscute de finalizare, nu ne putem asuma nicio răspundere legală legată de funcționarea dispozitivelor asamblate de către orice terță parte.
1x buc. kit detectie nivel inensitate sunet cu conector XH2.54
Coduri specifice
Aprecierea ta pentru recenzie nu a putut fi trimisa
Reclama un comentariu
Raport trimis
Reclamatia tau nu a putut fi trimisa
Scrie-ti recenzia
Recenzia a fost trimisa
Recenzia ta nu a putut fi trimisa
check_circle
check_circle