Ridică-ți comenzile când vrei tu!
Comandă până la ora 14:00 și expediem astăzi coletul
Produse sigure, fără griji!
Produse nefolosite? Retur fără întrebări!
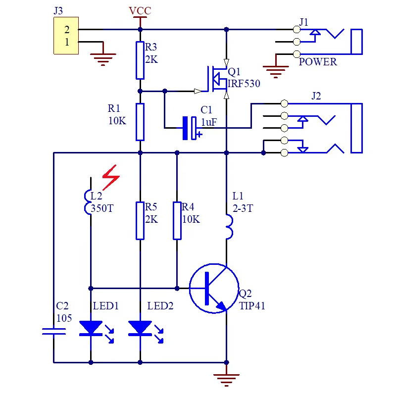
Folosind ideile lui Nikola Tesla, acest kit, dupa asamblare, va produce arcuri electrice care vor "cânta". Kitul produce tensiunii foarte mari, dar la intensitate joasa. Puteti reda muzica de la telefon sau de la calculator. Cu o tensiune de 15-24V, arcul electric poate ajung pana la 10mm, in conditii ideale. Are o marime mica, si poate fi construit in putin timp urmand ghidul.
Recomandam utilizarea unui multimetru cand se verifica rezistentele.
Tensiune de alimentare: 15-24V DC (DC5.5), peste 20V se recomanda racire activa pe langa radiatoarele de pe placuta.
Curent necesar: 2A
Model: TJ-56-222
Dimensiune PCB: 4 x 7.8 cm

Acest kit trebuie asamblat in mod obligatoriu de o persoana cu studii de electronica, care stie sa cositoreasca piese in mod corect.
Instrumente necesare (nu sunt incluse in kit):
- letcon
- fludor
Piesele trebuie identificate si cositorite pe cablaj in functie de locatia, valoarea si polaritatea tiparita pe silk screen.
Toate piesele trebuie atasate de PCB pe partea ce contine text, rezultatul final trebuie sa fie ca cel din pozele produsului.
Atentie
Bobina Tesla este de fapt un transformator care are o iesire a bobinei secundare in aer. Acel fir va genera scanteile.
Primarul transformatorului este doar un fir care trebuie infasurat de 2-3 ori in jurul bobinei.
Dupa ce toate piesele au fost cositorite trebuie prinse cele 4 distantiere folosind suruburile incluse.
Recomandam ca montarea finala a dispozitivului rezultat sa se faca intr-o carcasa pentru a-l proteja de eventualele loviri.
Kiturile sunt garantate pe componente, acestea trebuie măsurate și testate individual înainte de momentul asamblării.
Deoarece asamblarea se face de către personal neautorizat, în condiții necunoscute sau în stadii necunoscute de finalizare, nu ne putem asuma nicio răspundere legală legată de funcționarea dispozitivelor asamblate de către orice terță parte.
Coduri specifice
Aprecierea ta pentru recenzie nu a putut fi trimisa
Reclama un comentariu
Raport trimis
Reclamatia tau nu a putut fi trimisa
Scrie-ti recenzia
Recenzia a fost trimisa
Recenzia ta nu a putut fi trimisa
Cod: XZLABM_AAA
Producător: GroundStudio
Cod: OTGKMP_FDP-FM-40x10
Cod: KIT-BB830
Cod: RXHZTA_ABA
Producător: GroundStudio
check_circle
check_circle